← fridge compressor wiring diagram friedland door chimes wiring diagram →
Index 90 - - Signal Processing - Circuit Diagram - SeekIC.com. 18 Pictures about Index 90 - - Signal Processing - Circuit Diagram - SeekIC.com : Monitor Internet - Radio Modifications - FRG-7 - Circuit Diagram, 83 [pdf] FRG 7 CIRCUIT DIAGRAM PRINTABLE HD DOWNLOAD ZIP - * DiagramCircuit and also fnqrc_schemat.jpg.
Index 90 - - Signal Processing - Circuit Diagram - SeekIC.com
www.seekic.com
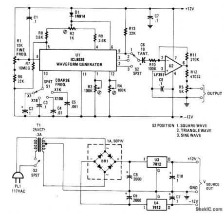
generator function circuit diagram signal icl8038 seekic
High-Frequency Transistorized Function Generator
schematic fgc generator function
Monitor Internet - Radio Modifications - FRG-7 - Circuit Diagram
www.monitor.co.uk
frg diagram circuit monitor yaesu mods radio musen kb mb
Components Of Digital Circuits
www.cburch.com
latches
Pin On R&D
www.pinterest.com
Page 4/12
seriss.com
FRG-7. Replace Electrolytic Caps...or Leave Well Enough Alone
www.electro-tech-online.com
frg electrolytic replace alone caps enough well leave schem pt3
Yaesu FRG-7 Communications Receiver Manual, Circuit Diagram + Sales
www.ebay.ie
frg yaesu diagram receiver communications manual leaflet circuit sales sommerkamp
25 Consider The Circuit In The Diagram Below, In Which R = 11 ω
rachelleogyaz.blogspot.com
83 [pdf] FRG 7 CIRCUIT DIAGRAM PRINTABLE HD DOWNLOAD ZIP - * DiagramCircuit
diagramcircuit-00.blogspot.com
frg modifications yaesu
Wiring Diagram PDF: 1862 Cub Cadet Wire Harness
wiring-pdf.blogspot.com
2135 hds classified
Schematics, Service Manual, Or Circuit Diagram For Yaesu Schematic £1.
yaesu schematic schematics
7 Way Trailer Plug Wiring Diagram Dodge Images - Wiring Diagram Sample
faceitsalon.com
gooseneck dieseltruckresource receptacle 7way vehicle disconnected flatbed pjtrailers aluma
Parts For Frigidaire MDB662RBR0: Tub And Frame Parts
www.appliancepartspros.com
parts frigidaire tub frame dishwasher tappan appliancepartspros motor pump console cam control door
Energies | Free Full-Text | Impedance Modeling And Stability Analysis
www.mdpi.com
energies induction converters dfig impedance fed stability modeling generator analysis based double system
FRoGs
www.foxtango.org
frv vhf transverter ft library frogs
Fnqrc_schemat.jpg
marcinstolarski.pl
schemat rotor controller
Page 3/12
seriss.com
83 [pdf] frg 7 circuit diagram printable hd download zip. Pin on r&d. Yaesu frg-7 communications receiver manual, circuit diagram + sales
