← frenheit electric baseboard wiring diagram fridge wiring diagram →
Buck Boost converter using LTC3440 for an output voltage of 3.3 volts.. 16 Images about Buck Boost converter using LTC3440 for an output voltage of 3.3 volts. : Wiring diagram of frequency converter - Electronic Paper, Frequency converter function and basic. - The Electrical 360° and also 3 Phase Induction Motor Driver Vfd Motor Control Circuit Diagram Pdf.
Buck Boost Converter Using LTC3440 For An Output Voltage Of 3.3 Volts.
www.circuitstoday.com
converter buck boost circuit output voltage using ic diagram circuits 3v volts input simple gr
Wiring Diagram Of Frequency Converter - Electronic Paper
ee-paper.com
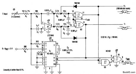
Frequency To Voltage Converter Circuit Based On The TC9400 IC
www.circuitstoday.com
supply 12v regulated converter voltage power frequency circuit single ic
300W Power Inverter Circuit 24VDC To 220VDC - Inverter Circuit And Products
inverter-circuit.com
inverter power circuit diagram 300w
Index 61 - Signal Processing - Circuit Diagram - SeekIC.com
www.seekic.com
processing signal seekic circuit
FREQUENCY_TO_VOLTAGE_CONVERTERS - A-D_D-A_Converter_Circuit - Circuit
www.seekic.com
seekic frequency voltage converters circuit
Small 12V Inverter Circuit - Inverter Circuit And Products
inverter-circuit.com
inverter circuit dc 12v 240v diagram ac converter 220v pdf power 12vdc 100w electronic voltage schematic 230vac scheme inverters communication
Miscellaneous Electronic Circuit Diagrams / Circuit Schematics
www.satsleuth.com
circuit converter schematics frequency voltage miscellaneous diagrams electronic mhz misc
VSD - Power Supply Connections And Earthing
electrical-engineering-portal.com
earthing power supply vsd motor connections electrical circuit cable earth pe protective bar protection connected input
Frequency Converter Function And Basic. - The Electrical 360°
theelectrical360.blogspot.com
converter frequency
Build A Voltage-To-Frequency Converter Circuit Diagram 2 | Electronic
streampowers.blogspot.com
frequency converter voltage diagram circuit build
Wiring Diagram Of Frequency Converter - Electronic Paper
ee-paper.com
3 Phase Induction Motor Driver Vfd Motor Control Circuit Diagram Pdf
vfd
QuiQ-dci Battery Charger DC-DC Converter | Delta-Q
delta-q.com
quiq charger battery delta dci dc converter sheet 1000 specification spec specifications please
Patent US20080051055 - Frequency Conversion Circuit - Google Patents
www.google.com.mx
patents patent google
12V To 110V / 220V 500W Inverter
inverter 500w 220v 12v 110v circuit diy aaroncake diagram schematic schematics uploaded 500watts kb dino smalll
Seekic frequency voltage converters circuit. Wiring diagram of frequency converter. Buck boost converter using ltc3440 for an output voltage of 3.3 volts.
